
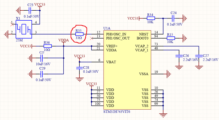
When designing the clock circuit diagram for an MCU, if an active crystal oscillator is used as the clock source, a resistor of several tens of ohms is usually added to its output. This resistor primarily serves the following purposes:
1. Impedance Matching
When the output impedance of the active crystal oscillator does not match the impedance of the PCB transmission line (usually 50Ω), it can lead to signal reflection, causing overshoot and ringing. By adding a 33Ω resistor in series at the source (forming a 50Ω match with the crystal oscillator's internal resistance of approximately 20Ω), reflected signals can be absorbed, reducing the reflection coefficient.
2. Reducing EMI
The output signal of an active crystal oscillator is a square wave signal. The steep edges and the resulting high-frequency ringing generate a large amount of high-frequency noise, which radiates outwards, leading to electromagnetic compatibility (EMC) problems and potentially affecting other parts of the system or failing EMC testing. The series resistor smooths the signal edges, reducing the high-frequency components of the signal, thus effectively reducing electromagnetic radiation (EMI). This is a low-cost and effective EMI suppression measure.
3. Limiting Crystal Oscillator Output Current and Protecting the Output Stage
The output driver inside an active crystal oscillator usually has limited capacity. If the input capacitance of the subsequent load is large, or if an accidental short circuit occurs (although rare), a large instantaneous charging and discharging current will be generated at the moment of the square wave transition (charging current i = C * dv/dt). The series resistor can limit this peak current, reducing the burden on the crystal oscillator's internal output stage, providing a certain degree of protection and improving system reliability.
Xml Privacy Policy Blog Sitemap
copyright @ Micro-Magic Inc All Rights Reserved.
Network Supported