The PT100 resistance thermometer is constructed from pure platinum metal—hence its designation as a platinum resistance thermometer—and stands as the most widely utilized temperature sensor within the medium-to-low temperature range. Its primary characteristics include high measurement accuracy, excellent stability, high reliability, and a long service life. In contrast, thermocouples demonstrate superior performance in high-temperature environments, capable of measuring temperatures reaching as high as 2315°C. The temperature coefficient of platinum resistance is 3.9×10⁻³/°C; at 0°C, its resistance value is 100Ω, and its rate of resistance change is 0.3851Ω/°C. The circuitry typically employed to measure a resistance thermometer is an unbalanced bridge configuration. When the resistance thermometer serves as one of the bridge arms, its connecting lead wires effectively become an integral part of that bridge arm's resistance; since this additional resistance is unknown and fluctuates with ambient temperature, it introduces measurement errors. To eliminate the measurement errors caused by the resistance of these connecting lead wires, a three-wire connection method is commonly adopted.
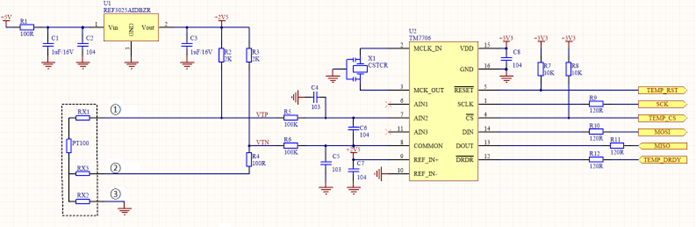
Figure 1 illustrates a three-wire bridge-based sampling and measurement circuit driven by a constant voltage source. The three lead wires extending from the PT100 possess identical cross-sectional areas and lengths, ensuring that their respective lead resistances are equal—specifically, RX1 = RX2 = RX3. One of these wires (RX2) is connected to the bridge's common reference terminal—specifically, the ground terminal—while the remaining two wires (RX1 and RX3) are connected to the bridge arm containing the platinum resistance and the adjacent reference resistance arm, respectively. Through this specific connection scheme, the bridge circuit is able to maintain a balanced state, thereby effectively eliminating the measurement errors attributable to the resistance of the lead wires.

In Figure 1 above, resistors R2, R3, and R4, together with the external PT100, form a Wheatstone bridge. The ADC needs only to sample the voltage output of the bridge to calculate the corresponding resistance value of the PT100, thereby deducing the temperature. Under the assumption that lead resistance RX1 equals RX3, the measurement errors introduced by the lead resistances can be effectively cancelled out. The approximate formulas for VT+ and VT- are as follows:
VTP = VPT100 + VRX1 + VRX2
VTN = VR4 + VRX3 + VRX2
The voltage difference between points VTP and VTN is:
VTP - VTN ≈ VPT100 - VR4
As can be seen, this voltage difference value is independent of the lead resistances; the final voltage difference value can be derived using the following equation:
The resistance value of the PT100 can be obtained from the differential pressure value in the above equation.
Xml Privacy Policy Blog Sitemap
copyright @ Micro-Magic Inc All Rights Reserved.
Network Supported