Inrush current is a transient, high current generated when a power supply or device is powered on. In our power supplies and electronic systems, inrush current is undesirable because it can cause device overstress and damage.
Buck switching power supply circuits use a soft-start circuit to control the current rise rate during system startup, gradually delivering power to the load and mitigating the impact of inrush current on the system. The soft-start function of a buck power supply is achieved by configuring a soft-start capacitor. This effectively suppresses inrush current, preventing the output capacitor's charging current from exceeding the switching power supply's current limit during startup. This reduces the current surge in the switching circuit itself and downstream loads, and minimizes input voltage drops. Furthermore, a properly configured soft-start time ensures a smooth output voltage rise, avoiding fluctuations
.
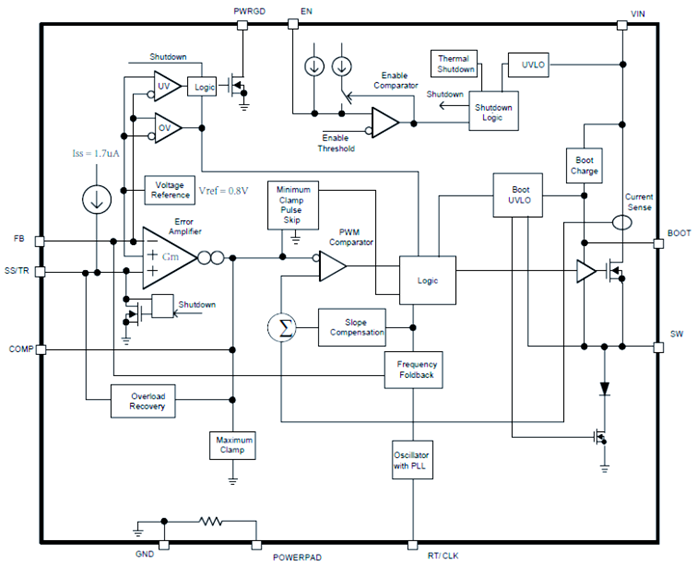
Let's take TI's TPS54561DPRT chip as an example. Its internal functional block diagram is shown in Figure 1. The TPS54561DPRT implements soft-start by connecting an external capacitor to the SS/TR pin.
The volt-ampere relationship of a capacitor is expressed as I = C * dV / dt. This shows that the larger the capacitance, the higher the voltage, and the shorter the charging time, the greater the charging current. In other words, for a given capacitance, the magnitude of the capacitor charging current is proportional to the rate of change of the voltage.
A typical buck switching power supply device implements configurable soft-start time by connecting an external soft-start capacitor CSS to the soft-start pin SS. The internal pull-up soft-start charging current source ISS charges the soft-start capacitor CSS and then compares it with the reference voltage VREF to determine the end of the soft-start process. According to the capacitor charging formula (I = C*ΔV/ΔT), the time TSS required for the voltage on the soft-start capacitor to charge from zero to VREF is:
TSS_SET = CSS * VREF/ISS (Equation 1)
For a buck converter circuit, assuming the output voltage setpoint is VOUT, the output capacitor is COUT, and the inrush current charging the output capacitor is IINRUSH, the time required for the voltage on the output capacitor (i.e., the output voltage) to rise from zero to the setpoint VOUT is TSS_OUT. Using the capacitor charging formula, we get:
TSS_OUT = COUT * VOUT/IINRUSH (Equation 2)
The startup requirement for a switching power supply is that the voltage on the soft-start capacitor must charge from zero to VREF within the soft-start time TSS_SET, and the voltage on the output capacitor must charge from zero to the setpoint VOUT within the same timeframe. Therefore, we get:
TSS_SET = TSS_OUT (Equation 3)
The final formula for calculating the soft-start capacitor is:
(Equation 4)
When a switching converter starts up, the current that charges the output capacitor is conventionally referred to as the inrush current, IINRUSH. This current is typically 5% to 10% of the switching converter's maximum load current, IOUT,MAX. If the inrush current, IINRUSH, is 5% of the switching power supply's maximum output current, IOUT,MAX, then IINRUSH = 5% × IOUT. Substituting IINRUSH = 5% × IOUTMAX into Equation 4 yields the following expression for the soft-start capacitor, CSS:
(Equation 5)
Taking the TPS54561DPRT chip as an example, the actual calculation data is as follows:
Requirements: VOUT = 5.0V, COUT = 3 * 47uF = 141uF, IOUT,MAX = 5.0A
Parameters: ISS = 1.7uA, VREF = 0.8V, IINRUSH = 5% * 5.0A = 0.25A
Calculation results:

A standard capacitor close to 10nF is used. This is the reason why C13 = 0.01uF in the figure below.

Configuring soft-start capacitors is a key step in suppressing inrush current and ensuring system stability. By properly selecting the capacitor capacity, you can protect components while meeting the startup requirements of different scenarios.
Xml Privacy Policy Blog Sitemap
copyright @ Micro-Magic Inc All Rights Reserved.
Network Supported